欢迎访问宁波艾纯生物科技有限公司官网!
在线留言
联系我们
全国咨询热线
0574-59992159
网站首页
公司简介
公司介绍
企业文化
企业理念
加盟优势
新闻资讯
产品展示
精巧型蛋白纯化系统
积木式蛋白纯化系统
PPS-HD 蛋白纯化系统
PPS-HD 标准组件
PPS-HD 可选组件
多通道全自动纯化系统
PPSN 软件
分子互作仪
典型客户
技术文章
在线留言
联系我们
精巧型蛋白纯化系统
积木式蛋白纯化系统
PPS-HD 蛋白纯化系统
PPS-HD 标准组件
PPS-HD 可选组件
多通道全自动纯化系统
PPSN 软件
分子互作仪
您的位置:
首页
>>
产品展示
>>
多通道全自动纯化系统
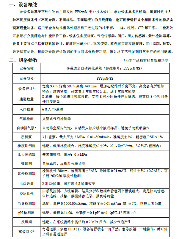
八通道全自动纯化系统
产品描述:
宁波艾纯生物科技有限公司...
联系电话:
0574-59992159
立即咨询
联系我们
详细介绍
标签:
上一篇:四通道全自动纯化系统
下一篇:没有了!
查看更多 >>
推荐产品
PPS-HD蛋白纯化系统
Copyright © 2022 宁波艾纯生物科技有限公司 All Rights Reserved.
浙ICP备2022030870号
XML地图
技术支持
扫一扫咨询微信客服
0574-59992159
微信:zhaodawei1981